Back
account
{1}
##LOC[OK]##
{1}
##LOC[OK]##
##LOC[Cancel]##
{1}
##LOC[OK]##
##LOC[Cancel]##
编号:
5362983
地区:
埇桥区
点击:
642
类别:
招聘 →
国企招聘/事业单位
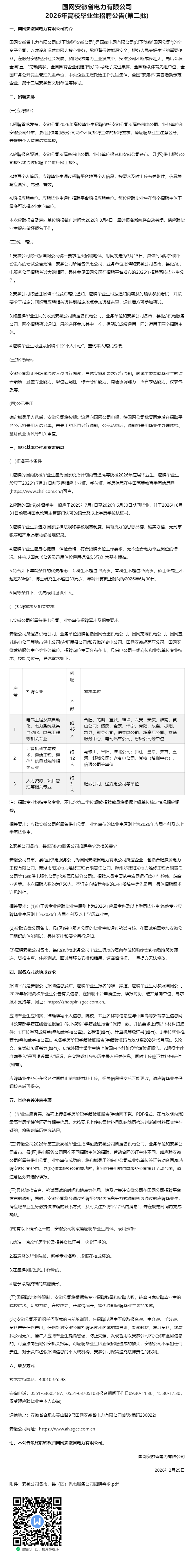
国网安徽省电力有限公司
电力
电力,电气计算机
21人
工资面议
埇桥区
年龄不限
经验不限
不限
应届毕业生培养
应届毕
,国网安徽省电
,国网
力有限公司招聘
【详情见下图】
【宿州信息网,每天发布最新招聘信息】
招聘单位:
国网安徽省电力有限公司
工作地点:
见下图所示
联 系 人:
见下图所示
发布/刷新时间:
2026-02-27 09:27
离过期还有:
36天10时11分
查看联系方式
如感兴趣,请点击此按钮查看联系方式。
泗县信息网安全提示:
本信息发布于宿州本地网络。
本信息被举报投诉次数:
0
我要举报此信息
留言簿
(共有0条留言)
×
回复留言
请输入回复内容(不超过100字)并点【确定】按钮
确定
我要留言
给信息发布者留言咨询
(信息发布者不一定会回复您的留言咨询)
您的称呼:
* 必填项,显示您的称呼
联系电话:
* 必填项,您的手机号码,只有本信息的发布者才会看到
留言内容:
留言咨询内容最多允许100个字
提交留言
广告
返回信息列表页
您还没有登录信息网
申请职位
请核对申请的职位,并点“确定申请”按钮。您的简历会被发送给该招聘单位:
申请职位:
select
请选择申请职位
附加留言
(不是必须填的)
:
select
希望能到贵单位工作!
我很喜欢贵单位的工作氛围!
我对这个职位很感兴趣!
我完全胜任这个工作!
请多看一下我的简历哦!
我虽然经验不足,但是很愿意学习!
我虽然没有完全符合应聘要求,但是愿意努力赶上!
本人手机号码:
如需修改手机号码或简历内容
点击这里
版权所有 ©2006 - 2021 泗县信息网 www.szxx.com.cn
-- 泗县超人气门户网站
招聘
求职
房屋买卖
房屋租赁
购物广场
生活服务
门面商铺
车辆市场
交友征婚
教育培训
招商加盟
公告祝语
交友中心
泗县知道
管理面板
“泗县信息网”是百度在泗县超人气的搜索关键词!
查看宿州信息网的世界排名
官方微信:
宿州信息网001
轻松加入微信
1.打开微信
2.点击底部菜单“发现”
3.选择“扫一扫”功能
4.对准左方二维码扫码
5.点击出现的绿色按钮“关注”
公众号:
宿州信息网宏洋服务
微信号:
szxxw001
常见问题回答
联系我们
广告业务:0557-3905363
安徽省宿州市宏洋网络信息服务有限公司
地址:宿州汴河路华夏世贸2620室
公司简介
《中华人民共和国工信部ICP备案》编号:
皖B2-20190089-2
皖公网安备 34130002000723号